Services
Product Strategy & Innovation
UX + UI Design
Company size
50+ employees
Overview
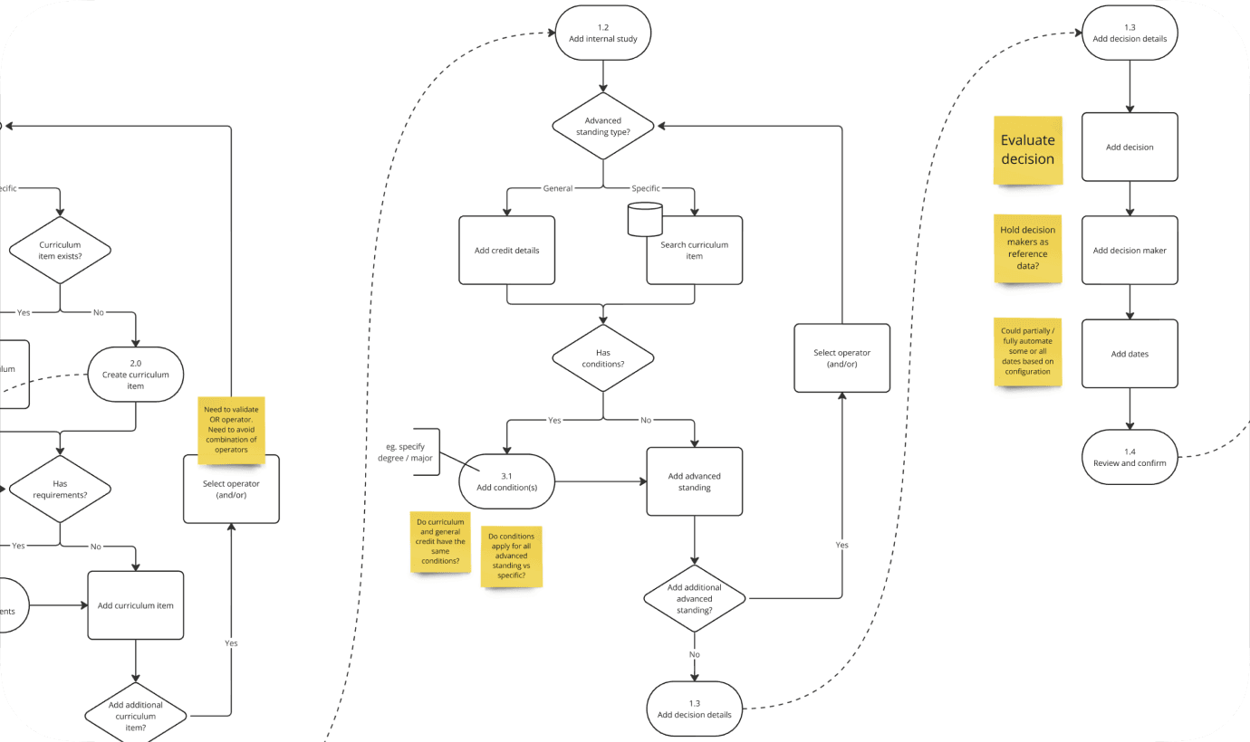
We partnered with CourseLoop to design and develop a powerful Precedents module to streamline the management of advanced standing decisions. By simplifying the complex processes involved in recording, publishing, and managing precedents, we delivered a solution that enhances both administrative efficiency and user experience.
Our work empowers universities to provide clear, accurate information to students, ensuring a smoother transfer of academic credits across institutions.
Our approach involved deep research and close collaboration with CourseLoop and its university partners. We focused on understanding existing challenges and designing a solution that meets the unique needs of the higher education sector.
Outcomes
In-depth research
We conducted in-depth research with CourseLoop’s client partners and other universities, ensuring our solution was informed by the real-world needs of those managing advanced standing.
Uncovering key insights
Conducting interviews with university staff allowed us to deeply understand the advanced standing process, revealing challenges and opportunities that informed our tailored solution.
Mapping out inefficiencies
By meticulously mapping out current workflows, we identified inefficiencies, paving the way for a redesign that enhances operational efficiency and streamlines processes.
Sector analysis
Our research into sector-wide practices ensured the solution not only met but exceeded industry standards, positioning CourseLoop as a leader in advanced standing management.
Data-driven design
We analysed the data requirements and created task flows to simplify the recording of precedents, making the process more intuitive and efficient.
Simplifying complex processes
We designed task flows that transformed complex decision-making into a more user-friendly experience, allowing users to manage precedents with greater ease.
Defining crucial data points
Identifying and defining essential data points helped us capture the nuances of precedents accurately, ensuring no critical details were overlooked.
Collaborative prototyping
We developed low-fidelity wireframes and high-fidelity prototypes, engaging CourseLoop and its clients in regular design workshops to refine and validate the solution.
Visualising the future
Detailed wireframes were crafted to visualise the structure and flow of the Precedents module, helping stakeholders clearly see the impact of each design choice.
Bringing ideas to life
Interactive prototypes were developed to bring our concepts into the real world, allowing for hands-on testing and iterative improvements based on feedback.
Design workshops
Regular design workshops with CourseLoop and its clients ensured that every design decision was well-informed, keeping the project aligned with both user needs and stakeholder goals.













